Zum Hauptinhalt springen

Low Cost SAY-IT-AGAIN AS-2518-81 (PT2399 based)

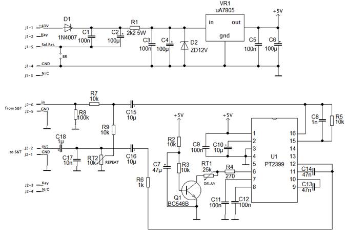
Ich habe mich mal an einem preisgünstigen Replacement Board für das Bally AS-2518-81 Say It Again Board versucht. 

Das Board basiert auf einen PT2399 Echo-Chip und kommt mit nur einer Handvoll weiterer Bauteile aus. Es lässt sich direkt an ein Squawk &Talk Board mit dem 10 poligen J2 (AS 2518-61B, z.B.Centaur) anschließen oder auch nach einer kleinen Änderung auf einem der Vorgänger Squawk &Talk Boards mit dem 6 poligen J2 (AS 2518-61, AS 2518-61A), z.B. Medusa. 

Dieses Board bietet eine Einstellmöglichkeit für die Intensität vom Echo und Delay.

Hier ein Klangbeispiel im Centaur:

Das fertige Modul:

Schaltplan: