Zum Hauptinhalt springen

Signalverfolger / Signalinjektor zur Prüfung der Signalwege auf Soundboards

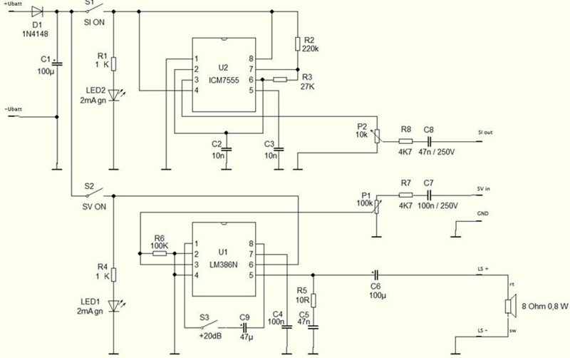
Wenn man einen Fehler im analogen Teil von Soundboards suchen möchte, wird man von den Vorzügen eines Signalverfolgers / Signalinjektors profitieren, weil die Fehlersuche damit schnell und einfach vonstattengeht.  Das Prüfgerät hatte ich mir vor einiger Zeit mal selber gebaut, da mir das Messen des NF-Signals an einem eingebauten Soundboard mit Hilfe eines Oszilloskop zu umständlich war. Zudem ist ein hörbares Signal einfacher zu interpretieren, als die am Oszi angezeigte Kurve.  Dieses Kombigerät besteht aus je einem eigenständigen Signalverfolger sowie einem Signalinjektor. Beide Prüfgeräte können unabhängig voneinander oder in Kombination miteinander genutzt werden.  Der Signalinjektor erzeugt mit Hilfe eines astabilen Multivibrators ein Signal mit einer Frequenz von ca. 500 Hz und einer einstellbaren Amplitude von 0 - 9 Vss. Die Schaltung ist so dimensioniert, dass der Multivibrator einen negativ gerichteten Nadelimpuls erzeugt, der reich an Oberwellen ist (bis weit in den VHF-Bereich). Dadurch ist auch die Prüfung bzw. auditive Bewertung von Tiefpassfiltern möglich. Das Signal kann bspw. am Anfang des analogen Signalweges (Ausgang eines DA Wandlers) "injiziert" und mit Hilfe des Signalverfolgers an jeder Stelle in seinem weiteren Verlauf auf Vorhandensein und Qualität überprüft werden.  Der Signalverfolger besteht aus einem NF-Verstärker, der das abgetastete Signal mit einem einstellbaren Faktor von 0 - 100 verstärkt und über den integrierten Lautsprecher hörbar macht. Zur Prüfung sehr geringer Signalpegel kann die Verstärkung mit Hilfe eines Schalters nochmals um den Faktor 10 (+20 dB) angehoben werden. Die Eingangsimpedanz beträgt > 100 kOhm, wodurch die zu prüfende Schaltung nur minimal belastet wird. Das vom Soundboard generierte Analogsignal oder das per Signalinjektor injizierte Signal kann damit an jeder Stelle des Signalverlaufes abgetastet und hörbar gemacht werden.  Die Spannungsversorgung erfolgt durch eine 9V Blockbatterie. Dadurch ist gewährleistet, dass keine Störsignale das Prüfergebnis über diesen Weg beeinflussen

Das fertige Prüfgerät:

Das Innenleben:

Und der Schaltplan zum Nachbauen: